LATEST INFORMATION
最新资讯
【重磅消息】宁波老旧小区加装电梯实施意见出台!
1月5日下午,市政府第17次常务会议专题听取了市住建委等十七部门《关于推进既有多层住宅加装电梯工作的实施意见(送审稿)》的汇报,这份实施意见是市住建委等十七部门联合发文,受到了社会的广泛关注。今天(1月9日),宁波首部住宅加装电梯在孔雀小区也正式投用。老旧住宅小区加装电梯应当如何申请?需要符合什么条件?宁波市住建委权威解答,速速了解!
![]()

(资料图片)
老旧住宅小区加装电梯应当符合什么条件?
实施意见明确加装电梯应当同时满足以下三个条件:
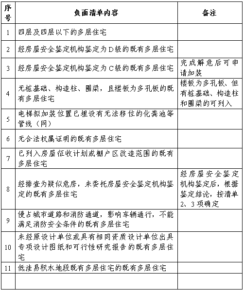
一是列入负面清单管理的既有住宅不纳入或有条件纳入。
二是以幢或单元为单位,签订“加装电梯协议书”,加装电梯方案经公示且无异议;同时,要求“加装电梯协议书”应当就如下内容达成一致意见:
1、加装电梯工程建设、设备购置安装费用预算及资金筹集、分担方案;
2、电梯运行(含能耗、保险)、维护保养、维修更新等费用分担方案;
3、落实电梯使用管理单位;
三是委托原设计单位或具有相同及以上资质的设计单位出具的设计图纸,设计图纸应当明确设计使用年限,原房屋加装后使用安全是否受到影响,加装是否可靠。
实施意见也充分考虑到了单一业主多层建筑及联排叠层别墅等申请加装电梯的情况,明确了除单一业主多层住宅或联排叠层别墅申请加装电梯(含楼道电梯)不享受财政补助政策外,其他可参照执行。
申请人应当以什么样的方式申请?应当符合什么条件?
实施意见明确了可以有两种方式提出申请,一种方式以幢为单位,一种方式以单元为单位。
其中:
◎以幢为单位提出申请的,应当经本幢建筑物总面积三分之二以上的业主且占总人数三分之二以上的业主同意并签署“加装电梯协议书”;
◎以单元为单位提出申请的,应当并经该单元全体业主同意并签署“加装电梯协议书”;以幢或单元为单位提出申请的,涉及到利害关系业主的,还应当征求利害关系业主意见。
申请加装电梯应当谁来申请?
实施意见对申请人专门进行了明确,如申请人可以推荐业主代表或委托业主委员会、电梯生产企业等其他单位作为代理人组织实施。申请人委托代理人组织实施的,申请人应当在“加装电梯协议书”中附加“授权书”,明确代理人权利、责任和义务。
宁波电业局也给予了大力支持,一般情况下,一本房产证只能办理一个用电开户,宁波电业局创新思路,允许代理人再办理一个用电开户,日常使用时,需要其他业主将电费及时交给代理人,以便他们及时交纳电费。
申请加装电梯的程序应该是怎样的?
申请加装电梯主要有四个方面程序:
提出申请
▼
联合审查
既有多层住宅申请加装电梯并联审查意见书(样式)
▼
实施加装;
▼

使用登记
申请加装电梯应当提供哪些材料?
实施意见明确申请人申请加装电梯的,应当向属地住建部门提出申请,并提交下列资料:
(一)签署的“加装电梯协议书”和签署意见的相关业主房屋产权证、身份证明;
(二)经公示且无异议的加装电梯设计方案;
加装电梯设计图纸应当在本住宅小区、本幢、本单元等显著位置进行公示,公示时间应不少于10个工作日。申请人公示时应当同时公开异议受理电话。公示有异议的,应当注明异议协商处理情况和结果。
政府对加装电梯有哪些支持和补助政策?
政府对加装电梯的支持和补助政策主要有以下几个方面内容:
①关于加装厢式电梯的支持
遵循“试点带动、稳步推动”原则,实行财政资金竞争性补助。2018年12月31日前加装完成且已通过特种设备安全监督管理部门使用登记的,按每部20万元标准予以补助。由于财政体制不同,意见明确海曙区、江北区、鄞州区绕城高速公路以内的既有多层住宅加装电梯的补助资金,按市、区各承担50%,其余由各地自行负担。2019年以后根据各区上报计划情况再研究相关政策。
②关于加装楼道电梯的支持
不具备加装电梯条件的住宅小区,鼓励申请人购置安装楼道电梯或由物业服务企业、居家养老服务机构等开展爬楼机预约服务,并由区县(市)人民政府按照购置数量和价格实行20%的一次性补助。
③其他方面的支持
明确了工程监理由区县(市)人民政府应当通过政府购买工程监理服务方式取得,目的是加强施工图设计审核、质量监督和竣工验收,确保加装电梯建设安装工程质量安全。
同时,为减轻居民的经济压力,意见还明确了出资加装电梯的业主或其配偶可按规定提取住房公积金、物业专项维修资金。提取住房公积金,提取总额不得超过个人出资部分;提取物业专项维修资金的,按物业专项维修资金有关规定执行;同时提取住房公积金和物业专项维修资金的,合计不得超过个人出资部分。

实施意见有哪些创新措施?
实施意见创新点较多,有四项内容基本也是全国首次提出:
①加装电梯属于特种设备安装的定位
实施意见明确既有住宅加装电梯属于特种设备安装行为。在反复征求市级相关部门意见后,创新性地将加装电梯定性为特种设备安装行为。这种定性有利于在顶层设计上减少不必要的行政许可程序,实现了便民利民。
②基本实现“零许可”审批
实施意见明确除特种设备安全监督管理部门负责核发特种设备使用登记证书外,不再办理建设项目立项、规划许可、设计方案审查、施工图设计审查、施工许可等手续,不予按房屋办理不动产登记,建筑面积不计入容积率,不得侵占城市道路和消防通道、消防登高场地,不得影响城市规划实施,不得增加或变相增加住宅使用空间。要尽量减少占用现状绿化和对周边相邻建筑的不利影响,在满足消防、安全条件,保障各项功能正常使用前提下,其体量不纳入建筑间距计算。污水、雨水及供水、供电、管道煤气、通信设施移位等由乡(镇)街道牵头协调,产权人负责移位,不再履行审批程序。
③正式提出了发展“共享电梯”
意见明确了支持注册地在宁波的各类金融租赁、融资租赁企业等社会资本探索参与既有住宅加装电梯的方式和途径,探索发展“共享电梯”;鼓励选用接力式、快装式、搭积木式“微梯”实施加装,完善售后服务措施,提高售后服务水平,实现加装维管一体化;电梯生产企业达到《宁波市人民政府关于推进“中国制造2025”试点示范城市建设的若干意见》(甬政发〔2017〕12号)规定要求的,允许执行同等的扶持和激励政策。
④实行负面清单制
既有多层住宅加装电梯的一个新鲜事物,国内很多城市都在探索,宁波也不例外。因此,实施意见明确是“试行”,市住建委表示,将密切关注和全程跟踪加装电梯工作,及时总结经验,努力探索出一条符合宁波市情、人民群众满意的推进路径,切实把为人民服务的事情办实办好。
定电梯,多比一家总不会错
不止比价格,更要比服务。
让2014-2025年连续十二年电梯维保考核A级单位为您服务
0574-87750968
130 9597 3000
TOP×